飲食店経営者必読 ホタルイカ刺身で営業停止?厚労省基準と安全な仕入れルート

ホタルイカを刺身や「踊り食い」で提供していませんか? 未処理の生ホタルイカには「旋尾線虫」という寄生虫が潜んでおり、厚生労働省は「−30℃で4日間以上の凍結」または「沸騰水で30秒以上の加熱」を義務付けています。基準を満たさない提供で食中毒が発生すれば、営業停止処分に加え、売上損失・風評被害で100〜200万円以上の損害が発生する可能性があります。本記事では、飲食店が安全にホタルイカの生食メニューを提供するための基準と、仕入れ時のポイントを解説します。

この記事を書いたのは
居酒屋応援隊 店長・柴田(しばた)
20代から海産物業界に従事し、輸出入から加工・販売まで幅広い経験を積んできました。2009年に「居酒屋応援隊」を立ち上げ、現在は居酒屋さんを中心に数多くの飲食店様へ食材をご提供しています。
海産物に関わって20年以上が経ちましたが、毎日が学びの連続です。皆様に信頼していただける商品をお届けできるよう、日々努力いたしております。
店長・柴田に関する詳しい情報はこちらをご覧ください。
なぜ「鮮度が良い=安全」ではないのか?旋尾線虫の脅威
「朝獲れだから大丈夫」「新鮮なら問題ない」——この認識は、ホタルイカに関しては危険な誤解です。ホタルイカの内臓には「旋尾線虫(せんびせんちゅう)」という寄生虫が潜んでいる可能性があり、鮮度とは無関係に存在します。むしろ、鮮度が良いほど寄生虫も「生きたまま」体内に入るリスクが高まります。
旋尾線虫とは?アニサキスより厄介な3つの理由
旋尾線虫は、アニサキスと同じ寄生虫ですが、以下の点でより深刻な問題を引き起こします。
【旋尾線虫が危険な3つの理由】
① 目視で除去できない
体長5〜10mm、体幅わずか0.074〜0.11mm(髪の毛より細い)という極めて微細なサイズのため、肉眼での発見・除去は不可能です。
② 内視鏡での摘出が困難
アニサキスは内視鏡で摘出できますが、旋尾線虫は体内を移動し、腸壁を貫通するため、内視鏡での確認・摘出がほぼ不可能です。
③ 重症化しやすい
腸閉塞(イレウス)や皮膚爬行症を引き起こし、重症例では外科手術が必要になることもあります。アニサキスの「胃痛」とは比較にならない深刻さです。
感染率は「21尾に1〜2尾」。ロシアンルーレットです

国立感染症研究所が2000年に実施した調査では、東京都内の大手小売店で販売されていた生食用ホタルイカ(21尾1セット)を検査した結果、以下の検出率が報告されています。
| 調査回 | 検査数 | 感染個体数 | 検出率 |
|---|---|---|---|
| 第1回 | 63尾(3セット) | 5尾 | 7.9% |
| 第2回 | 63尾(3セット) | 4尾 | 6.3% |
| 第3回 | 42尾(2セット) | 3尾 | 7.1% |
つまり、21尾セットを仕入れた場合、1〜2尾に寄生虫が潜んでいる計算です。お客様に提供する一皿が「当たり」になる可能性は、決して低くありません。

https://idsc.niid.go.jp/iasr/21/244/pr2443.html
【補足:最新の感染率データ】
愛知県衛生研究所の報告では寄生率2〜7%、食品安全委員会の資料では年によって1〜6%の変動があるとされています。2025年1月発行の国立感染症研究所 IASR によれば、近年は0.6〜1.6%に低下しているものの、ゼロではありません。1%でも100尾に1尾は感染個体が存在する計算です。
産地は関係ない——日本海沿岸で広く検出
「富山産だけが危険」という誤解もありますが、旋尾線虫は富山湾に限らず、鳥取、兵庫、京都、福井、石川、新潟など日本海沿岸の広い地域で検出報告があります。産地に関係なく、未処理の生ホタルイカにはリスクが存在します。
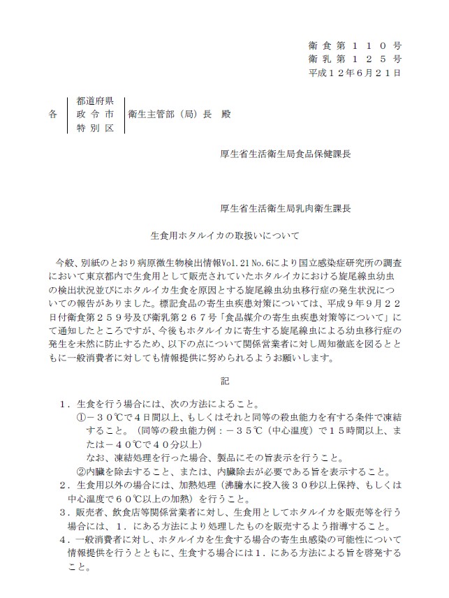
厚生労働省が定める生食基準と「業務用冷凍庫」の落とし穴
保健所が求める「−30℃」の壁
厚生労働省は平成12年(2000年)6月21日付の通知(衛食第110号/衛乳第125号)で、生食用ホタルイカの取扱いについて明確な基準を定めています。

https://www.mhlw.go.jp/web/t_doc?dataId=00tb2665&dataType=1&pageNo=1
| 生食用ホタルイカの凍結処理基準(厚生労働省通知) | |
|---|---|
| 処理方法 | 条件 |
| 凍結処理① | −30℃で4日間以上 |
| 凍結処理② | −35℃(中心温度)で15時間以上 |
| 凍結処理③ | −40℃で40分以上 |
| 加熱処理 | 沸騰水投入後30秒以上、または中心温度60℃以上 |

https://www.city.toyama.lg.jp/(PDF)
「うちの冷凍庫は業務用だから大丈夫」は危険

クーラーボックスに入った大量の生ホタルイカ 一般的な冷凍庫では厚労省基準を満たせない
ここで多くの飲食店が陥る落とし穴があります。一般的な業務用冷凍庫の設定温度は−20℃前後です。これは厚労省基準の「−30℃」に達していません。
【冷凍庫の温度と旋尾線虫の死滅】
家庭用冷凍庫:−18℃前後 → ✕ 死滅しない
一般的な業務用冷凍庫:−20℃前後 → ✕ 死滅しない
急速凍結庫(−30℃以上):−30℃〜−40℃ → ○ 基準を満たす
自店の冷凍庫で「凍結処理」を行うことは、設備がなければ不可能です。
違反時のリスク——営業停止と金銭的損失
食品衛生法に基づく営業停止処分
未処理の生ホタルイカを提供し、お客様が旋尾線虫症を発症した場合、保健所による調査が入り、食品衛生法第60条に基づく営業停止命令が下される可能性があります。
寄生虫による食中毒の営業停止期間は、自治体や状況によって異なります。アニサキスによる食中毒の場合、原因食材の除去で再発防止が可能なため、営業停止期間は1日程度で済むケースが多いとされています(参考:福島県「食品衛生法違反に関する処分等の基準」)。一方、旋尾線虫症は腸閉塞など重篤化しやすく、一般的な食中毒(3日〜7日程度)と同等かそれ以上の処分が科される可能性も考えられます。
金銭的損失の試算(参考例)
仮に個人経営の居酒屋(席数20〜40席、日商10〜15万円)で営業停止3日間が発生した場合、以下のような損失が想定されます。
| 損失項目 | 小規模店(日商10万円) | 中規模店(日商15万円) |
|---|---|---|
| 営業停止による売上損失(3日間) | 30万円 | 45万円 |
| 風評被害・客離れ(売上の1〜3ヶ月分と仮定) | 90万円以上 | 135万円以上 |
| 保健所対応・消毒等の費用 | 約5万円 | 約5万円 |
| 合計リスク(想定) | 約125万円以上 | 約185万円以上 |
上記はあくまで試算ですが、SNSでの拡散が起これば風評被害はさらに長期化します。「たった一皿」の判断ミスが、経営を揺るがす事態に発展しかねません。
プロの選択肢——安全にホタルイカを提供する3つの方法
選択肢① 加熱調理メニューに限定する

最も確実な方法は、ホタルイカを加熱調理メニューのみで提供することです。沸騰水で30秒以上、または中心温度60℃以上の加熱で旋尾線虫は死滅します。ボイル済みの商品を仕入れれば、仕込みの手間も省けます。
選択肢② 凍結処理済み商品を仕入れる
「お客様にはやっぱり刺身やしゃぶしゃぶで提供したい」という場合は、厚労省基準を満たした凍結処理済みの商品を仕入れることが唯一の解決策です。自店の冷凍庫では基準を満たせないため、仕入れ段階で処理済みの商品を選ぶ必要があります。
選択肢③ 「踊り食い」「生刺身」は絶対にやらない
お客様から「新鮮なホタルイカを踊り食いで」とリクエストされることがあるかもしれません。しかし、これは食品衛生法の基準に違反する可能性が高く、絶対に応じてはいけません。
【断り方のテンプレート】
「申し訳ございません。ホタルイカの踊り食いは、厚生労働省の通知で禁止されている提供方法でして、当店ではお出しできないんです。代わりに、急速凍結した生食用のしゃぶしゃぶでしたら、鮮度と安全性を両立できますので、ぜひお試しください。」
居酒屋応援隊の「生食用・急速凍結ホタルイカ」3つの強み

ホタルイカのしゃぶしゃぶ 高付加価値メニューとして客単価アップに貢献
居酒屋応援隊では、厚労省基準を満たした凍結処理済みのホタルイカを取り扱っています。飲食店が安心して仕入れられる3つの理由をご紹介します。
【強み① 目取り済みで仕込み時間ゼロ】
富山湾産ほたるいかしゃぶしゃぶ用は、目と背骨を除去済み。解凍してそのまま提供できるため、仕込みの手間が大幅に削減されます。忙しいピーク前の時間を有効活用できます。
【強み② −30℃以下の急速凍結で基準クリア】
仕入れ段階で厚労省基準(−30℃で4日間以上)をクリアした凍結処理済み。自店の冷凍庫の温度を気にする必要がありません。
【強み③ 30尾パックで使い切りやすい】
30尾の真空パックで、必要な分だけ解凍できます。ロスを最小限に抑え、原価管理がしやすい規格です。
商品ラインナップと価格(2026年1月価格表)
富山湾産・ほたるいかしゃぶしゃぶ用(生食用)
商品コード:7001
規格:目・背骨取り済み、30尾真空パック
2,450円(税別)
用途:刺身、しゃぶしゃぶ、春の前菜
>>商品の詳細・仕入れ価格はこちら
日本海産ホタルイカしゃぶしゃぶ用(山陰産)
商品コード:7014
規格:20尾入り
850円(税別)
用途:刺身、しゃぶしゃぶ
コストを抑えたい場合の選択肢としておすすめです。
加熱用・珍味系商品
| 商品名 | 商品コード | 規格 | 価格(税別) |
|---|---|---|---|
| ほたるいか醤油漬け | 9005 | 800g | 2,720円 |
| ほたるいか黒づくり | 6941 | 100g×5P | 3,250円 |
| ほたるいか柚子づくり | 6944 | 100g×5P | 3,250円 |
| ほたるいか一夜干し | 1012 | 100尾パック | 2,980円 |
| ほたるいかいしる干し | 1014 | 10入×10P | 3,280円 |
生食用で単価アップ——高付加価値メニューの提案
凍結処理済みの生食用ホタルイカを仕入れれば、安全性を確保しながら高単価メニューを展開できます。
メニュー例:ホタルイカしゃぶしゃぶ小鍋仕立て
| 項目 | 内容 |
|---|---|
| 原価(ホタルイカ10尾+野菜・出汁) | 約1,020円 |
| 売価 | 2,480円〜2,980円 |
| 原価率 | 34〜41% |
「春限定」「富山湾直送」などの訴求で、季節感と特別感を演出できます。SNS映えする盛り付けにすれば、若手シェフのSNS発信にも最適です。
珍味系で回転率アップ
黒づくりや柚子づくりは、解凍するだけで提供できる珍味です。「おつまみ三種盛り」や「日本酒ペアリングセット」として展開すれば、客単価アップと日本酒の追加注文につながります。
まとめ——「安全」を買うのが、プロの経営判断
ホタルイカは春の人気食材ですが、未処理の生食提供には大きなリスクが伴います。ポイントを整理します。
【この記事のまとめ】
✔ ホタルイカの内臓には旋尾線虫が寄生している可能性がある(寄生率2〜7%、21尾に1〜2尾)
✔ 旋尾線虫はアニサキスより小さく、目視除去・内視鏡摘出が困難
✔ 厚労省基準:生食は−30℃で4日間以上の凍結、または沸騰水30秒以上の加熱が必須
✔ 一般的な業務用冷凍庫(−20℃)では基準を満たせない
✔ 違反時は営業停止+100〜200万円以上の損失リスク
✔ 安全な提供方法は「凍結処理済み商品の仕入れ」または「加熱調理」
✔ 「踊り食い」「生刺身」のリクエストには応じない
「鮮度が良いから大丈夫」ではなく、「基準を満たした処理済み商品を仕入れる」ことが、お客様の安全と店舗の経営を守るプロの判断です。
居酒屋応援隊からのご案内
数量限定商品の入荷情報や期間限定の特売情報は、LINE・メールマガジンで配信しています。
個別のご相談・お見積もりもLINEで承ります。
よくある質問(FAQ)
Q1. ホタルイカを生食で提供するための凍結基準は?
A. 厚生労働省の通知(平成12年6月21日付)では、以下のいずれかの条件を満たす凍結処理が必要です。①−30℃で4日間以上、②−35℃(中心温度)で15時間以上、③−40℃で40分以上。なお、一般的な業務用冷凍庫(−20℃前後)ではこの基準を満たせません。
Q2. 旋尾線虫はアニサキスと何が違うのですか?
A. 旋尾線虫は体幅0.1mm以下と極めて細く、目視での発見や内視鏡での摘出が困難です。また、腸閉塞や皮膚爬行症など重症化しやすい点もアニサキスとの大きな違いです。アニサキスは内視鏡で摘出できますが、旋尾線虫は対症療法が基本となります。
Q3. 鮮度が良ければ「踊り食い」は大丈夫?
A. いいえ、鮮度に関係なく危険です。旋尾線虫は生きたホタルイカの内臓に寄生しているため、鮮度が良いほど寄生虫も「生きたまま」摂取するリスクが高まります。厚労省通知でも踊り食いは推奨されていません。
Q4. 富山産以外のホタルイカなら安全ですか?
A. いいえ、産地に関係なく凍結処理が必要です。旋尾線虫は富山湾だけでなく、鳥取、兵庫、京都、福井、石川、新潟など日本海沿岸の広い地域で検出されています。産地を問わず、生食用として提供する場合は凍結処理済みの商品を仕入れてください。
Q5. 加熱処理の基準は?
A. 沸騰水に投入後30秒以上保持、または中心温度60℃以上の加熱が必要です。なお、酢・醤油・わさび・塩などの調味では旋尾線虫は死滅しません。
出典・参考資料
【厚生労働省通知】
・生食用ホタルイカの取扱いについて(平成12年6月21日付 衛食第110号/衛乳第125号)
https://www.mhlw.go.jp/web/t_doc?dataId=00tb2665&dataType=1&pageNo=1
【感染率データ】
・愛知県衛生研究所「旋尾線虫症」(寄生率2〜7%)
https://www.pref.aichi.jp/eiseiken/5f/senbisentyu.html
・国立感染症研究所 IASR Vol.21「生ホタルイカからの旋尾線虫幼虫の検出状況」(2000年)
https://idsc.niid.go.jp/iasr/21/244/pr2443.html
・国立感染症研究所 IASR Vol.46「ホタルイカから感染する旋尾線虫症の現状と課題」(2025年1月号)
https://id-info.jihs.go.jp/surveillance/iasr/46/539/article/050/index.html
【その他参考資料】
・食品安全委員会「25. 旋尾線虫」
https://www.fsc.go.jp/sonota/hazard/H22_25.pdf
・富山市保健所「ホタルイカを販売(提供)する際の注意事項」
https://www.city.toyama.lg.jp/(PDF)
・東京都保健医療局「生鮮魚介類を介するもの 旋尾線虫」
https://www.hokeniryo1.metro.tokyo.lg.jp/shokuhin/musi/index.html
関連商品・関連記事
【商品ページ】
【関連記事】
